
导言:目前全世界有数以亿计的男性,女性甚至是儿童饱受脱发困扰,遗传、衰老、分娩、癌症治疗、烧伤以及压力等都可能导致脱发。而毛囊周期从休止期到生长期的进程是调节毛发再生的关键。近日,发表在《科学进展》杂志上的一项研究表明,一种microRNA 可调节毛囊再生通道,促进毛发再生。
近日,来自北卡罗莱纳州立大学的研究人员发现了一种可以促进毛发再生的microRNA (miRNA)。该miRNA名为 miR -218-5p,在调节毛囊再生通路中发挥重要作用,有望成为未来药物开发的候选药物。
头发的生长取决于毛乳头(DP)细胞的健康状况,毛乳头细胞调节着毛囊的生长周期。目前治疗脱发的方法既昂贵又无效,从侵入性手术到化学治疗都不能产生预期的结果。最近的脱发研究表明,在秃顶的地方,毛囊不会消失,它们只是缩小了。如果DP细胞能在这些部位得到补充,那么毛囊可能会恢复。
这项研究发表在7月24日在线发表在《科学进展》(Science Advances)杂志上,题为“Dermal exosomes containing miR-218-5p promote hair regeneration by regulating β-catenin signaling”。

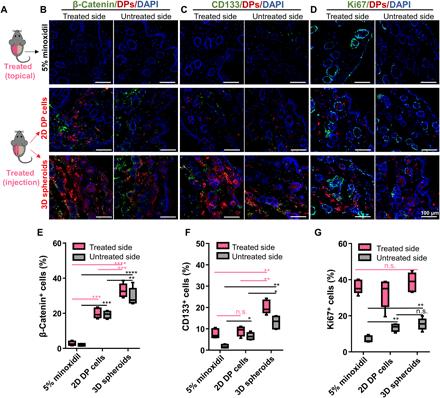
由北卡罗来纳州立大学兽医学院再生医学特聘教授Ke Cheng、北卡罗来纳州立大学/北卡罗来纳大学生物医学工程系教授Randall B。 Terry领导的一个研究小组,分别在2-D和3-D球体环境中培养了DP细胞。球状体是一种三维细胞结构,有效地重建了细胞的自然微环境。在一个毛发再生的小鼠模型中,Cheng观察了用2-D培养的DP细胞、3-D球形培养的角蛋白支架中的DP细胞和商业脱发治疗剂米诺地尔处理的小鼠的毛发再生速度。在一个20天的试验中,用3D毛乳头细胞处理的小鼠15天内恢复了90%的毛发覆盖率。

三维DP球体的制备与表征。

分别比较了局部治疗5%米诺地尔注射、2D DP细胞和3D球体的毛囊变化。
Cheng表示,“角蛋白支架中的三维细胞表现最好,因为球状体模拟了头发的微环境,角蛋白支架起到锚定作用,将它们固定在需要它们的位置。我们也对DP细胞如何调节毛囊生长过程感兴趣,所以我们研究了外泌体,特别是来自微环境的外泌体miRNAs。”外泌体是细胞分泌的微小囊,在细胞间的通讯中起重要作用。这些囊中含有miRNAs。
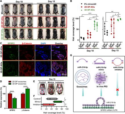
MiRNAs是调节基因表达的小分子。Cheng和他的团队测量了来自3-D和2-D DP细胞的外泌体中的miRNA。在3D DP细胞衍生的外泌体中,他们找到了miR-218-5p,这是一种增强促进毛囊生长分子通路的miRNA。他们发现,增加miR-218-5p可以促进毛囊生长,而抑制它则会导致毛囊失去功能。

外泌体对背部毛发再生的影响
Cheng表示,“使用3D细胞的细胞疗法可能是治疗秃顶的有效方法,但你必须生长、扩张、保存这些细胞,并将它们注射到该区域。另一方面,MiRNAs可以用于小分子药物。因此,你可以创造出一种有类似效果但问题更少的乳霜或乳液。未来的研究将专注于使用这种miRNA来促进头发生长。”本文为转化医学网原创,转载请注明出处 作者:Lauren