前言
这篇文章就先写北京的吧,因为我在北京总院工作7年,自己也是2019年在北京做的植发,熟悉的不能再熟。
如果有人看,问的比较多,后续我也会再做其他地区的三甲医生盘点。
植发原则
(1)植发绝不是永久不掉
参加过2015年泰国亚洲植发大会,以及2018年洛杉矶世界植发大会两届。
目前植发的有效性问题,国际上统一认知为理论永久,实际因人而异。
包括我当年的主刀医生,给我手术完后也说,差不多能保持10年,终生不掉不现实。
国内的毛发论坛为什么不行?因为大多是植发机构出资赞助的,学科影响力几乎为0。
(2)不要相信一口价植发
手术环境,医生培养,器械耗材都要成本。
植发自2011年在国内兴起,10年间都维持在10-15元之间。因为3年疫情冲击,私立医院需要快速成交盈利,故而打出一口价植发。因为压缩成本,故手术质量也会下降。
相信低价,一口价植发的朋友,请认真填写全国植发查询系统,医美中介会给你推荐“良心”医生。
(3)术后请好好保护头发
三分治七分养,任何手术做完以后都需要长时间护理,植发亦然。
别像我一样,又是染头又是烫头,整的好像杀马特。
医生原则
(1)仅作盘点,不分先后
我没有资格为这10位医生论资排辈,以下医生顺序完全随意,不代表医术高低。
(2)公立三甲,民营勿扰
文本仅盘点公立医院坐诊,且注册信息在本院,官方渠道能挂号的植发医生。
比如某位徐姓医生几十万粉丝,一番搜索,一篇拿得出手的论文都没有......
(3)医生介绍,简单评价
有些医生我挂过号,会结合我自己的面诊情况,对医生进行一个简单的评价。
我没有挂号过的医生,身边有朋友找他看过的,我也会代为转述评价。
(4)医术为先,学术次之
目前我国大多数三甲医院,如果一个医生完全不会科研,他大概率不会获得主刀的机会。
所以在植发之外,医生要是有著作或者相关论文文献,我也会进行罗列,叙述。
植发领域,就不要计较什么北大核心,南大核心,SCI,影响因子了。
公立医生能找到专业对口的文献已经不容易,私立医院一篇都么得。
(5)姑妄听之,如是我闻
以上所有言论,均为我一家之言。
各位看官姑且看之,但不可全信之,请一定有自己的判断。
第一位:冯苏云医生
冯苏云,中日友好医院皮肤病与性病科主治医师,医学硕士,2012年毕业于北京协和医学院。
医生报价:2500单位,7.5万元,一单位30元。
2021年朋友去挂号面诊的她,号特别难挂,花了300元才挂上冯医生的号。
当年的硕士论文题目是《rhaFGF乙醇脂质体的制备及其结合微针技术促进rhaFGF透皮吸收研究》。
下载了原文,本来想装个b,结果愣是没看明白......
让AI帮忙总结一下得了。

冯医生当年论文
个人评价:
因为给我做植发的就是女医生,所以我十分信赖女性的审美和细腻。
这点无关医术和资历,是女性天生具有的优势。
冯医生从协和医学院毕业以后,应该是去了解放军总医院第四医学中心烧伤整形科,也就是常说的304医院。师从当时的科室主任,知名植发专家王继萍医生。
王继萍医生我可太熟悉了,因为我们医院当年每次和三甲联合义诊,邀请名单上一定会有王继萍医生的大名。王医生我后面会单独列出来,这里就不过多叙述。
冯医生2012年开始做植发,距今整整13年。
后来从304医院烧伤整形科,到了现在的中日友好医院皮肤病与性病科工作。
论文研究的方向也多是毛发相关,其中被引用和下载次数最多的一篇文章是:
《男性雄激素性脱发患者遗传特征分析》
论文结论是:
本研究结果表明,男性雄激素性脱发与遗传密切相关,包括父系和母系遗传,但主要来源于父系遗传。
对于男性雄激素性脱发患者,双亲都有遗传史并不比单纯父系或者母系有遗传史的发病率高,而脱发的进展速度及严重程度与家族史没有关系,有家族史的患者并没有表现得比无家族史患者的脱发程度更重,另外,有遗传史的患者可能比无遗传史患者发病更早。
没办法,遗传性脱发不像红绿色盲等遗传病,在脱发和不脱发之外,还存在着大量的中间形态,确实只能笼统的概括一下。给出明确的遗传规律和具体数据,以目前的医学水平来说还做不到。

男性雄激素性脱发患者遗传特征分析
不论是学历,出身,还是手术效果都算是优秀,只有一点不好,就是贵。
毕竟三甲不打折。
第二位:吴亚桐医生
吴亚桐,中日友好医院美容皮肤科主治医师。
医生报价:设计2500单位,报价3.6万元,一单位14.4元。
2014年,吴医生毕业于北京大学医学部临床医学八年制专业,获医学博士学位。
2014年毕业起,一直在中日友好医院工作至今。
也看了他做的一些案例,怎么评价呢,成功固然是成功的,但是在美观和自然度方面,总感觉差了一些。
说人话就是有点直男审美,或许是我太吹毛求疵了吧。
目前能搜到8篇吴亚桐医生的论文,其中毛发相关的只有一篇,其余多为皮肤症研究方面。
这片毛发论文,吴医生仅仅是第四作者,你说权重多高吧,额,好像也不是很高。
所以我将他排在冯医生后面。

皮肤影像在男性雄激素性秃发诊疗中的应用
个人评价:
和上面的冯医生不同,吴医生走的是和mcn机构合作,在网上进行创作科普小视频的路子。
某音和某书都能搜到吴亚桐医生的视频,但是评论区经常能看到吐槽医生的:
你发的都是什么玩意???
啥都说了又好像啥都没说???
这个真不能怪医生,现在网上99%的医生号,背后运营都不是医生本人,只是借医生本人的IP进行宣传。
包括知乎上很多科普植发的医生号,蓝V号,背后都是低学历的营销人员在运营。
所以经常能看到一些硕士,博士学历的大佬,在说着一些很惹人发笑的话。
建议大家,还是去中日友好医院实际挂号面诊吧。
提一嘴:吴医生平时在西区坐诊挂号,可以用医保,如果在国际部坐诊,不能用医保。
论文方面发布的比较少,其中关注度较高的一篇是《富血小板血浆治疗雄激素性秃发影响因素的研究》。
目前还在研究中,所以暂时没搜到论文全文。
PRP中胚层技术,国外相关的文献研究太多了,挑一篇相对具有说服力的:
Platelet-rich plasma for androgenetic alopecia: a pilot study(PRP治疗雄性脱发:一项初步研究)
Sixty-four consecutive patients were enrolled. Some improvement was seen in all patients by 1 evaluator and in 62 by the other. The mean change in clinical rating was 3.2and 3.9, and the proportion of patients reaching a clinically important difference was 40.6% and 54.7%, according to the 2 evaluators, respectively.
试验招募了64名脱发患者。评价标准一认为所有的患者经过治疗或多或少头发都有所改善,而评价标准二认为有62人头发有所改善。平均临床评分分别变化3.2和3.9,头发恢复效果能够达到临床重要差异效果的比例分别为40.6%和54.7%。
PRP中胚层技术,在国外早已不是什么新鲜事,也被广泛利用与运动和创伤再修复领域,我记得德怀特霍华德就经常使用PRP技术保养自己的身体,这项技术在NBA也算是常客。
应用于头发再生领域,效果则是差了很多,目前也没有令人振奋的研究成果。最重要的价格贵效果差,属于有钱人看不上,穷人花大钱用了效果也不好的层次,位置很尴尬。
期待吴医生的研究成果,能够让PRP应用在毛发领域的效果,更加显著一些吧。

PRP中胚层技术
第三位:谢祥医生
谢祥,北京大学第三医院整形外科副主任医师。
医生报价:3000单位,6万元,一单位20元。
毕业于中国协和医科大学,2008年获整形美容外科临床博士学位。
谢翔医生的年纪比较大,1996年就开始在邯郸市第三医院工作。今年目测最少也在40多50岁左右。
2019年我自己植发前,谢医生是我的重点参考对象。
其实按照北医三院官方的履历来看,谢医生有学历,有资历,研究方面也是硕果累累。
尤其擅长疤痕修复植发,看过他不少案例,确实做得还不错。
个人评价:
我对谢翔医生的认知有三,仅供参考。
第一,北医三院实在太火了,我就没见过人那么多的医院,医院周边的小旅馆住宿一晚上都需要500块,在北京当房东真的爽死。估计谢医生一天面诊的患者都能排到国外去。所以我们聊天的时候比较着急,很多问题也没有耐心解答,感觉不是很好。
第二,医生年纪比较大,植发又是个体力活,担心只是他看诊,不是他主刀。
第三,当时医院排期满了,让我在他合作的私立医院进行植发,说是他的团队进行手术。感觉有些不太靠谱就没有选他。
后来才知道医生在外面合作手术早就是常事,算是误会了谢医生,这里说声抱歉。
论文方面,被引用次数最多的是《女性额颞部发际线植发技术的临床思考》。
论文主要对比了发际线植发,发际线降低手术以及纹绣技术这三种下调发际线的方式。
虽然稍稍有些偏向于自己的植发研究方向,不过总体依旧干货满满。

《女性额颞部发际线植发技术的临床思考》
因为我自己是男的,又不是专业的植发医生,对于女性发际线实在没什么兴趣。
所以偷懒让AI总结一下论文内容好了(kimi可以给广告费吗,笑)

谢医生论文内容
第四位:杨淑霞医生
杨淑霞,北京大学第一医院皮肤性病科主任医师,教授,博士生导师。
医生报价:3000单位,6万元,一单位20元。
本期所有三甲植发医生中,咖位最大的一位,连诊室的牌子上都直接注明了知名专家。

杨淑霞医生诊室的牌子
杨淑霞医生本人我一直都很尊敬,我甚至还买过她的著作《常见甲与毛发疾病图鉴》。
实体书和电子版都买了。
看完不得不吐槽一下,植发医院的二流医生写出来的东西,和人家正儿八经专家写出来的,真的天差地别。
民营机构的专家大多专科出身,一篇期刊论文都查询不到,全靠软文包装。
三甲医院的专家那是真的专家,随便看一篇论文,署名都是老熟人,不得不服。

常见甲与毛发疾病图鉴
个人评价:
没什么好评价的,杨医生研究毛发移植几十年了,对它再熟悉不过。
我见过很多朋友为了挂上杨医生的号,官方公众号,支付宝,第三方挂号网等app同时下手,颇有春运抢火车票那个感觉。
还有山西太原的朋友在从北京回太原的火车上,偶然挂到了杨医生的号。到站后又马不停蹄杀回北京的案例,真是让我大开眼界。
非要说缺点的话,杨医生年纪也比较大了,目前主要还是以非手术治疗脱发,比如微针滚轮等手术为主。
毛发移植可能会让手下的博士生代为主刀,有去面诊她的朋友,请提前问好,别到时候闹出什么误会来。
论文方面,真的太多了,看得我头疼。

杨淑霞医生作者主页

杨淑霞医生获得支持基金
选了一篇下载次数最多的《中西医结合诊疗雄激素性秃发专家共识》。
这篇其实可以作为治疗AGA的总纲了,说人话就是,凡是论文提到的均是有效的临床治疗方案,论文未提到的诸如洗发水,生发液等产品,均可视为智商税,一笑置之。
实用性max!!!

中西医结合诊疗雄激素性秃发专家共识
第五位:陈露露医生
陈露露,中国医学科学院整形外科医院整形科(八大处),住院医师。
医生报价:2500单位,5万元,一单位20元。
2018年,毕业于北京协和医学院,医学博士。
好吧,我又手贱花10块钱下载了陈露露医生当年博士毕业时的论文。
不出所料的,头看的更大了。
我特么现在飘了啊,硕士论文都看不懂,还看人家博士论文,阿米诺斯!!!
陈露露医生的履历比较简单,毕业以后就在八大处工作至今。虽然不清楚她一个研究神经损伤修复的医学博士,为什么毕业后会从事了毛发移植。
不过在植发这一行里,她确实还算是新人医生,看职称是住院医师就知道了。
年轻医生都爱玩社交app,微博也会定期分享她的工作,生活日常,有兴趣的自己看就好。

陈露露医生微博
个人评价:
女性医生,审美没问题,资历学历也都十分耀眼。
因为年纪不大,所以学术研究方面没办法要求的太多,跟杨医生那种泰山北斗级别的专家比起来自然是逊色不少。
不过也正因为年轻,加之已经累计了5年的植发经验,所以手术质量也还不错。
如果能接受20元一个单位的价格,求美的去找她也是一个不错的选择。
论文方面,第一作者的不多,和本院其他医生共同撰写的倒是不少。
比如《毛发移植治疗前额纤维性脱发》的研究报告,由蒋文杰、林静、陈露露和王博撰写,发表在《中国美容整形外科杂志》2022年1月第33卷第1期。
前面说了,别去吐槽杂志的影响因子了,单纯的植发本来就没啥含金量,有专业对口的论文看,知足吧。

中国美容整形外科杂志
《毛发移植治疗前额纤维性脱发》论文挺好,但是时间不够,研究纳入的患者数量较少,只有6例。
而且随访时间较短,需要继续临床累积,观察长期效果。
植发这个东西就是这样,1年2年大家效果都不错,3年4年就开始有人不行了,等5年以上才能看出来当年医生这台手术做的究竟如何。

毛发移植治疗前额纤维性脱发
第六位:蒋文杰医生
蒋文杰,中国医学科学院整形外科医院整形科(八大处),副主任医师。
医生报价:2500单位,5万元,一单位20元。
2004年,毕业于中国协和医科大学,获得博士学位,今年应该54岁了。
我2014年入职植发行业的时候,我们北京总院的竞品名单上,赫然就有八大处和蒋文杰医生的名字,也算又爱又恨的老熟人了,毕竟那几年为了自卖自夸,我可没少黑过蒋医生。
没想到5年后的2019年,我面诊的时候竟然会挂他的号,真是唏嘘不已。
资历方面没什么好怀疑的,跟谢祥,杨淑霞等医生差不多一个时代的,累积了足够丰富的经验。
陈露露医生的论文里面,就有不少蒋医生的名字,类似于指导老师之类吧。

蒋文杰医生作者页面
个人评价:
不知道是上了年纪的名医都有不耐烦的毛病,还是见识了太多疾病的他们,一眼就能看出患者的问题所在。进去以后跟你废话的很少,问了几个问题就开单子,让你检查。
跟几个同样面诊过蒋文杰医生的朋友聊过,大家对他的态度感觉都不是很好。
年轻医生能听你说,耐心的很,知名专家巴不得赶紧下一个。
当然,蒋医生的技术肯定过关,做毛发移植已经快20年了,实打实拿时间熬出来的。
我们这些p民,能吐槽的也就只剩态度了。
论文方面,我个人比较感兴趣的是2021年10月发表在《中国美容整形外科杂志》上的这篇《两种头皮条切取法对毛囊单位获得率的影响》。
怎么说呢?同样是改善植发效果。
专科医院的技术研究往往是从种植针头,显微镜等器械方面下手。
公立医院的技术研究往往是从毛囊提取率,利用率等方面下手。
前者更像营销,对于手术效果的提升有限,后者才是实打实的技术研究,改善显著。

两种头皮条切取法对毛囊单位获得率的影响
第七位:李艳医生
李艳,中国医学科学院整形外科医院整形科(八大处),主治医师。
医生报价:2500单位,5万元,一单位20元。
陈露露,蒋文杰,李艳这三位真不愧是同一家医院的医生,报价完全一致。
2014年,李医生毕业于北京协和医学院,获得博士学位,今年应该是36,37岁左右。
之前一直在应急总医院整形外科工作,2022年才调到了八大处。
李医生人挺和蔼的,面诊的过程也很舒服,给人留下的印象很不错。
偷偷吐槽一句:要是价格能跟人一样亲民,那就更好了。
想的真好~
看李医生过往的履历,除开毛发移植之外,她应该对女性整形更加得心应手。
比如自体脂肪填充,眼部整形等女性医美项目。

李艳医生作者主页
个人评价
年龄没问题,36岁是一个医生的黄金年龄,有一定资历同时体力也充沛。
资历没问题,外科学博士,早些年专注于研究整形修复,毛发涉猎不多。
应该是到了八大处后才开始进行毛发移植工作,不过问题不大,植发的技术含量低的可怕。
能做得了整形修复的医生一定做得了植发,而能做得了植发的医生,未必能做得了整形。
论文方面其实也不弱,只是都集中在整形修复方面,毛发论文暂时没有。
排除面诊时的交流,毛发方面网上能查询到的资料不多。
放一张李艳医生面诊设计发际线的照片吧。

李艳医生
第八位:雷鸣医生
雷鸣,北京大学首钢医院毛发诊疗科,副主任医师。
医生报价:2100单位,4.2万元,一单位20元。
雷医生毕业于北京协和医学院,和前面第一位介绍的冯苏云医生,以及下面要介绍的王继萍医生一同,都曾在304医院毛发移植中心任职,我愿称之为304三剑客。
就连前面介绍过的论文《男性雄激素性脱发患者遗传特征分析》,也是王继萍,冯苏云以及雷鸣三位医生共同署名。
别的不说,起码这三位的植发经验,都是实实在在超过10年。
私立医院的执业年限,手术台数可以造假,可公立三甲一般拿执业年限开玩笑。

雷鸣医生微博
个人评价
雷鸣医生正值壮年,且有304医院的背景,不会有啥大问题。
听几个去面诊过雷医生的朋友讲述,这大哥挺好说话,不会有不耐烦的情况。如果你表达出想在他这里手术的意向,当场就可以帮你设计发际线方案。
你别说,审美在线,划得还挺好看的,叫人家直男医生多少就有些冤枉了。
和冯医生的区别,在于你先能挂到谁的号,或者两个人同时面诊,看看谁设计的方案更符合你的期望,谁的价格相对更低,谁的手术排期更短,就可以选谁了。

不同程度脱发患者优势供区内毛发差异的研究
第九位:王继萍医生
王继萍,北京大学首钢医院毛发诊疗科,主任医师。
王医生年纪比较大了,算是国内最早一批从事毛发移植的专家。
去首钢医院的官网上,就能查到她光辉的履历。
我没去面诊过她,也没有啥心思找她植发。
一方面是主任医师太贵,我对钱包有自知之明。
一方面是王医生年事已高,植发这种需要大量体力支持的手术,并不推荐上了年纪的医生主刀。
当然,我指的是普通植发不建议找她。如果有什么烧伤,创伤导致的瘢痕性脱发,或者残缺修复方面的特殊需求,还是可以放心找王医生的。

王继萍医生作者主页
个人评价:
528全国爱发日,之前是没有这个节日的。
就跟淘宝的双11,双12,618等人造节日一样。
所谓的528全国爱发日,也是植发医院这帮子人想出来的。
当时需要邀请一些三甲的医生大佬站台,帮忙宣传,显示出这个节日的权威性。
在医院的邀请名单上,王继萍医生高居前三。后面又有多次合作,所以我记忆深刻。
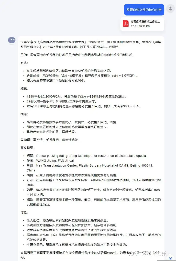
论文方面,早在2002年,王医生就写了篇《高密度毛发移植治疗瘢痕性秃发》,发表在同年的《中华整形外科杂志》上。
仔细看看论文内容,2002年接诊患者的治疗难度和治疗理念,都要比现在很多私立医院的高的多。
这就是为啥我一再强调,能去三甲尽量去三甲的原因。
人家的理念和技术,领先了你20年。

高密度毛发移植治疗瘢痕性秃发
第十位:聊聊我的主刀医生
2016年,国内的植发医院出资赞助的一届毛发移植大会上,认识了李医生和孙医生。
彼时她们还在人民医院坐诊,后来可能是嗅到了植发的商机,辞去了职务去外面开办医院,算是国内最早一批嗅到商机下海的公立医生吧。
因为已经脱离三甲很多年了,为了避嫌就不说全名了。
2019年就是找她们做的植发,2800单位15元,总价4.2w。
比三甲的各位医生,每个单位便宜了5元,这也是我选择的原因之一,毕竟2800单位算下来,能少1.4w元。
15元的单价依旧很贵,但是种的头发没掉,这钱就没白花。
我每年都拍照记录,今年一转眼都第五年了。

5年前植发时发的朋友圈

植发前和医生合照
就好像我前面评价王医生一样,医生下海在5,6年前还有点被人吐槽。
可放到如今不止植发,各个科室的名医都开始和私立医院有了串联。
这行业排名前十的大佬,有一大半都和私立医院有合作。
当然不能说医生势利,商业合作各取所需罢了。
医生也是人,论迹不论心,论心千古无完人。
医生只要把本职工作做好,把病给人看好,把手术给人做好,对得起医生两个字,人家爱合作多少私立医院合作多少,轮不到我去评价。
我自己植发后,还介绍了个我老哥跟我老妹儿去,医生倒是给面子没要15块钱,不过也挺贵,难受。
植发后也都3,4年了,一个个保持的还可以,为此请我吃了不少顿饭。
当时还是端午节,还给医生提了两盒很贵的粽子,攀交情属实让我玩明白了。
老妹不想露脸,就打码了吧。

老妹和医生的合照
盘点结束,暂时就写到这里吧。
如果有人看,反响比较好的话,我也会抽出时间再做做其他热门地区的医生盘点。
从医院辞职了好久,在家打游戏都打烦了。
写点东西活动活动筋骨。